为推动粤港澳大湾区人才培养合作,加强我校与香港、澳门两地高校的交流,学校与香港大学、澳门大学共同实施“数字赋能·湾区财智”专题研学冬令营。现将有关事项通知如下:
一、项目概况
香港大学The University of Hong Kong,简称 “港大”(HKU),是香港国际化公立研究型大学,有亚洲“常春藤”之称。2025QS世界大学排名第17位。
澳门大学是澳门国际化综合性公立大学,创立于1981年,具有多元文化共存、国际化的办学模式特色。2025泰晤士高等教育(Times Higher Education,THE)世界大学排名第180位。
二、项目特色
项目内容:学生将在港澳两地进行为期7天主题学习课程,整个项目设计包括【主题讲座】、【人文体验与企业调研】、【结业汇报】。项目结束后将获得由澳门大学主办学院颁发的官方结业证书。
【主题课程】:结合港澳两地国际化现代大学管理模式,顺应国际发展潮流的学科方向,鼓励跨学科合作,打破学科壁垒,学生在港澳两地进行“数字赋能·湾区财智”的主题课堂学习,授课老师是来自香港大学、澳门大学两所高校的资深教授或行业精英。
【人文体验与企业调研】:在参加专题讲座课程外,学员们还有机会参访港澳两地著名高校、文化景点等,领略本地风土人情,并赴香港相关行业顶尖企业调研学习。
【结业汇报】:学生将以小组为单位进行比赛,展示自己小组的结业成果并进行汇报,由主课教授担任结业比赛评委。
三、课程主题及内容
【课程1—金融市场知识】:帮助学员理解金融市场的基本概念、运作机制和相关工具,并且建立全面的金融市场知识基础,理解参与金融市场所需的工具和策略。
【课程2—澳门经济与大湾区经济发展机遇】:简述澳门经济概况与大湾区经济发展,分析澳门在大湾区中的角色与发展机遇,探讨澳门与大湾区的未来发展趋势,让学生全面了解澳门的经济状况及其在大湾区经济发展中的重要性与机遇。
【课程3—数字营销与品牌战略】:旨在帮助学员理解现代营销理论、实践和品牌管理的重要性,以及如何制定和实施有效的营销战略。
【课程4—金融科技与区块链】:数字时代的新发展旨在介绍金融科技的基本概念、区块链技术的原理及其在金融行业中的应用,以及新兴数字经济的发展趋势。
注:以上课程仅供参考,具体以学校实际安排为准。
四、项目时间及费用
(一)项目计划时间:2025年2月16-2月22日
(二)项目费用:13800元
费用包括:项目管理费、学费、香港、澳门当地住宿费用、访学期间专门大巴接送及研习参访费用、出行保险。
费用不包括:1、往返港澳两地车票费;2、香港、澳门期间的午、晚餐;3、办理通行证及签注费;4、个人在境外其它消费。
五、申请条件
(一)具有中华人民共和国国籍,拥护中国共产党的领导和中国特色社会主义制度,热爱祖国,热爱人民;
(二)具有良好的思想品德和政治素质,无违法违纪记录;
(三)具有较强的英语沟通能力和专业综合素质、国际视野和多元文化意识;
(四)理解并遵守项目期间的规定,具备良好的人际沟通能力,尊重他人;
(五)项目结束后按期返回。
(六)项目顺利完成并符合《广东外语外贸大学高水平大学建设学生国(境)外访学项目管理办法》(附件1)冬令营项目基本条件的,包括全日制研究生、无不及格和重修记录、语言水平、平均学分绩点等,可申请夏冬令营项目资助,资助额度详见管理办法第十条。项目资助暂不受理以下人员的申请:
1.已获得国(境)外资金资助。
2.已获得或曾享受学校同类项目资助。
3.同期申请国家留基委或学校国(境)外访学或会议资助并获批。
六、选拔程序
遵循“公开、公平、公正”的原则,采取“个人申请、导师推荐、专家评审、择优录取”的方式进行。
(一)申报时间
申请人于2024年11月19-26日登陆研究生综合服务平台系统(https://yjsxt.gdufs.edu.cn/gsapp/sys/yjsemaphome/portal/index.do)完成以下申请流程:
1. 选择“寒暑期项目”栏目,在线填写“寒暑期项目”申请表。本人填写过程中,可选择“暂存”按钮。填写完整确认无误后,方可提交,一旦提交,不再修改。请打印系统生成的最终版项目申请表(一式三份),签名确认后提交所在研究生培养单位汇总。
2. 在线提交相关附件材料:
(1)研究生国内在读期间最新成绩单;
(2)符合申报条件的外语水平证明;
(3)寒暑期项目协议书(签字盖章扫描PDF版);
(4)研究生国(境)外寒暑期项目安全承诺书(签字盖章扫描PDF版);
(5)定向生需上传项目定向单位意见表(签字盖章扫描PDF版)。
(二)审核流程
各研究生培养单位严格对照申报条件,于2024年11月27-12月2日期间,完成系统在线审核本单位研究生申报材料、并将拟推荐名单公示3天并将研究生提交的纸质申请表(一式三份)和系统生成的汇总表签字盖章后,于12月3日前统一提交至研究生院国际项目办,逾期不再受理。
七、获得资助研究生的权利和义务
(一)严格遵守国家法律法规和学校外事纪律,遵守所在国(地区)的法律法规及学习所在单位的规定。保证在国(境)外期间,全身心地投入学习与交流,及时向导师和学校汇报进展情况,保持定期联系,按时返回。访学结束1周内(遇国家法定假日或寒暑假,则顺延)必须到所在培养单位办理报到手续。
(二)按要求办理各类研究生出国境审批和备案手续。
(三)按照访学所在国(地区)和访学单位要求及时购买医疗和意外伤害等保险。
八、受资助研究生如发生以下情况,学校有权取消或追回已发放的费用,并追究相关法律责任:
(一)未参加已成功申请的项目。
(二)出国(境)期间违反国家法律法规或外事纪律。
(三)出国(境)期间,违反所在国家(或地区)法律或未完成学习和交流任务。
(四)无正当理由,未经批准提前或逾期返校、绕道旅行、增加顺访国家或地区。
(五)在选拔后、派出前有不及格、重修以及违法、违规、违纪记录。
(六)违反本办法规定或项目协议约定的其他事宜。
九、咨询及报名方式
项目咨询联系人:192-1007-9340 (微信同号)
项目资助联系人:研究生院陈老师、胡老师,36209284
宣讲会时间:11月18日18:00-19:00
参会方式:腾讯会议
参会ID:241-227-310
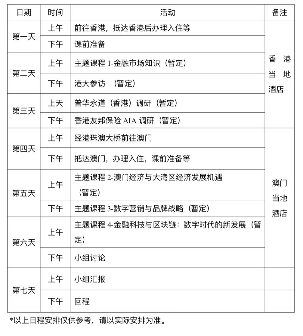
十、行程安排示例:

附件:
1.广东外语外贸大学高水平大学建设学生国(境)外访学项目管理办法(广外校〔2019〕1号)
2.广东外语外贸大学研究生国(境)外寒暑期项目协议书
3.研究生国(境)外寒暑期项目安全承诺书
4.广东外语外贸大学研究生国际交流项目定向单位意见表
研究生院
2024年11月14日