各培养单位及研究生新生:
本学期新生研究生证办理工作即将开展,现将有关事项通知如下:
一、时间安排
1.各培养单位指定负责老师于8月29日-9月8日根据实际报到研究生(不含留学生、交换生)人数统一签领空白研究生证。
2.各培养单位统一组织研究生新生准确填写研究生证、粘贴相片(一寸彩色相片),并做好信息审核工作。研究生证上家庭所在地必须如实填写,需要购票优惠卡乘坐火车的必须填写乘车区间。
3.各培养单位于10月8日-13日将审核通过的研究生证统一提交到研究生院培养科,并同时提交办理名单(见附件1)。
4.10月14日-24日,学校对填写无误的研究生证办理加盖学校钢印等手续。
5.各培养单位统一于10月25日-27日到研究生院培养科领取制作完毕的研究生证。
6.各培养单位组织完成“学生购票优惠卡”信息写入、给已注册研究生补盖当学期注册章后发放研究生证。
二、研究生证填写要求
1.新生登陆研究生信息管理系统,确保家庭住址和火车终点站信息准确。在研究生证“家庭所在地”栏中按照省+市(或县)的格式填入家庭所在地(如四川成都),在乘车区间“到站”栏中按格式要求填入火车站名(需按照铁道部规定的学生家庭最近城市的规范火车站名称进行填写,如:成都。站名前不要带所属省、市名称,站名后不要带县或镇名称,火车站站名后也不要加“市”、“站”或“车站”字样)。
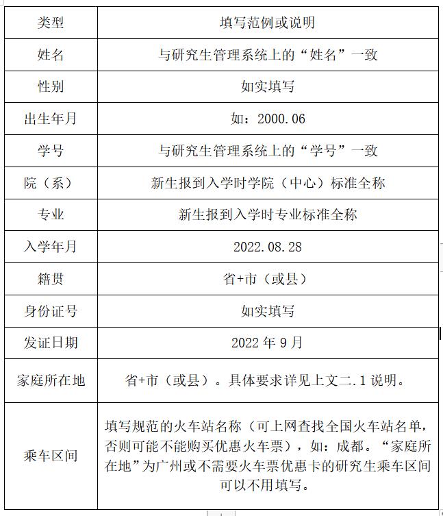
2.研究生证填写时请用黑色中性笔,要求内容真实、字迹工整、美观规范,填写内容不得涂改。填写范例如下:

研究生院
2022年8月28日