各培养单位及研究生新生:
2024级研究生新生研究生证和学籍表办理工作即将开展,现将有关事项通知如下:
一、时间安排
1.各培养单位指定负责老师于9月2日-9月6日根据实际报到研究生(不含留学生、交换生)人数到研究生院培养科签领空白研究生证(每人1本)和学籍表(每人3份)。
2.各培养单位统一组织研究生新生准确填写研究生证和学籍表的个人信息、粘贴相片(一寸彩色相片),并做好信息审核工作。研究生证上家庭所在地必须如实填写,需要购票优惠卡乘坐火车的必须填写乘车区间。
3.各培养单位于10月9日前收齐2024级研究生新生研究生证和学籍表。
(1)3份学籍表均由培养单位留存并及时更新学生成绩、学期注册、学籍异动、社会实践、奖惩和毕(结)业情况。待研究生离校后根据学校档案馆相关通知,培养单位把学籍表移交档案馆。
(2)各培养单位于10月10日-15日将审核通过的研究生证统一提交到研究生院培养科,并同时提交办理名单(见附件1)。
4.10月16日-28日,学校对填写无误的研究生证办理加盖学校钢印等手续。
5.各培养单位统一于10月29日-31日到研究生院培养科领取制作完毕的研究生证。
6.各培养单位组织完成“学生购票优惠卡”信息写入、给已注册研究生补盖当学期注册章后发放研究生证。
二、研究生证填写要求
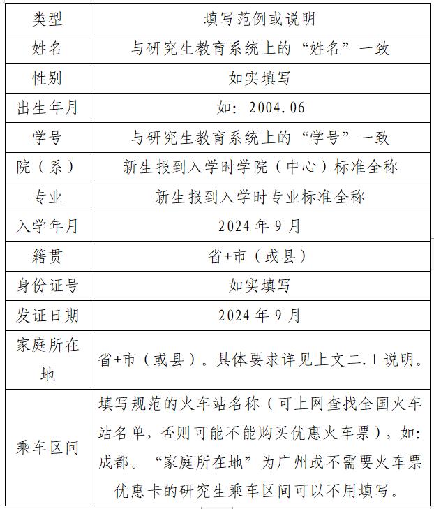
1.新生登陆研究生信息管理系统,确保家庭住址和火车终点站信息准确。在研究生证“家庭所在地”栏中按照省+市(或县)的格式填入家庭所在地(如四川成都),在乘车区间“到站”栏中按格式要求填入火车站名(需按照铁道部规定的学生家庭最近城市的规范火车站名称进行填写,如:成都。站名前不要带所属省、市名称,站名后不要带县或镇名称,火车站站名后也不要加“市”、“站”或“车站”字样)。
2.研究生证填写时请用黑色中性笔,要求内容真实、字迹工整、美观规范,填写内容不得涂改。填写范例如下:

研究生院
2024年8月30日