近日,广东省人力资源和社会保障厅、广东省教育厅联合发布《关于表彰全省学校(高等教育)优秀教学成果奖的决定》(粤人社发〔2025〕47号),我校荣获5项全省学校优秀教学成果奖(高等教育-研究生类),其中一等奖2项、二等奖3项,获奖数量与质量均创新高,实现历史性突破。

本次获奖的5项成果集中体现了近年来我校立足学科特色、深化研究生教育教学改革、强化高质量创新培养的探索与实践,彰显了学校在研究生教育建设方面的突出成效。
为做好研究生教学成果的培育与申报工作,在学校党委的高度重视和精心指导下,研究生院充分发挥牵头统筹作用,会同培养单位协同联动,通过整体谋划、重点培育、持续优化等措施,形成了一批具有示范性和推广价值的优秀教学成果。
研究生院将以此次获奖为契机,紧紧围绕“十五五”规划与发展目标,进一步优化学科布局,持续推进研究生培养模式创新,充分发挥教学成果的示范引领作用,不断探索研究生教育的新路径、新模式,为建设国际化特色鲜明的高水平大学不断努力,为加快建设教育强省、推动广东在推进中国式现代化建设中走在前列作出新的“广外贡献”。
获奖成果介绍
2025年 一等奖
成果名称:深耕乡土与联通世界:乡村治理人才国际化培养模式的创新和实践
成果完成人:闫相斌、涂斌、张向荣、蒋涌、徐盈艳、陈胜、张信勇、刘春燕、林海彬、贾晶晶

本成果基于生态协同育人理念,以“共生场域”育人观搭建多主体协同育人平台,针对“乡村治理人才培养的供需错位”、“乡村治理经验总结与对外传播中的话语错位”、“培养过程与乡村实景的场景错位”、“全球视野与本土实践割裂的视野局限”四大教学问题,立足立体化场景,组建跨学科师资团队,设置多元课程体系,开展交叉学科培养,运用双链对接法、研传递进法、进阶培养法、联动共建进行循证循环赋能,提升人才培养专业化与国际化水平、厚植中国叙事的生成与传播基础、营造中外双循环的沉浸式教学场景、系统提升人才国际化素养,培养既能深耕中国乡土、破解乡村复杂难题,又能联通世界、有效传播中国经验,兼具家国情怀、跨文化沟通力、复杂乡村治理情境的理解力和全球胜任力的融通型高端治理人才,构建乡村治理人才国际化培养新范式。
2025年 一等奖
成果名称:讲中国故事·育全球英才:四维融合的国际化商科研究生培养模式创新与实践
成果完成人:韩小花、杨励、袁登华、孙海龙、孟丁、袁静、孙玉姣、周萍、吕英俊、李彤

本成果立足于新时代对高层次商科人才的战略需求,以 “讲中国故事,育全球英才”为根本宗旨,秉持 “价值引领国际化、学科交叉数智化” 的核心使命,创新构建了 “价值引领-中西贯通-学科交叉-数智筑基” 四维融合的人才培养模式。在“讲中国故事”方面,成果将中国发展实践、治理智慧与商业伦理深度融入课程体系与案例教学,引导学生扎根中国大地理解商业规律,树立文化自信与价值担当,成为能够向世界阐释中国道路、中国方案的卓越使者。在“育全球英才”方面,通过深度融合中西商学精髓、搭建跨学科知识体系、强化数智技术赋能,培养学生解决全球性复杂商业问题的创新能力与国际竞争力。
成果以“真问题牵引、真数据依据、真场景验收” 为核心方法论,全面重构教学内容、方法与评价体系,贯穿课程、科研与实践全链条,显著赋能学生综合能力跃升。该成果系统回应了“为谁培养人、培养什么人、如何培养人”的时代命题,为构建中国特色、世界水平的商科研究生教育体系提供了卓有成效的实践范例。
2025年 二等奖
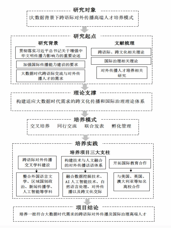
成果名称:大数据背景下多语种对外传播及国际高端人才培养创新与探索
成果完成人:申明浩、杨文慧、茅银辉、张向荣、王连喜、韩金彪、李欣叶

本成果依托国家留基委“面向经合组织(OECD)的信息数据人才培养项目”及创新升级的“人工智能时代跨语际交流与对外传播创新人才培养项目”,以“技术赋能、语传融合、实践驱动、国际接轨”为核心理念,通过系统性改革与创新,构建了多层次、立体化人才培养体系:一是以国家级项目为支撑,构建“硕士筑基—博士攻坚—教师赋能”全链条多层次人才培养体系;二是整合高校全方位资源,确立“经费—平台—师资”三位一体保障机制,提升人才培养质量与确保人才发展的可持续性;三是深化国际联合培养,探索新时代“大数据+外语+专业+区域国别+跨文化可迁移能力”创新人才培养新路径。
2025年 二等奖
成果名称:服务“一带一路”战略,构建“非通用语+会计”国际高端“两型四化“人才培养模式探索与实践
成果完成人:余鹏翼、王琳、洪昀、张瑞丽、黄浩、汤胜、左志刚

本成果面向“一带一路”建设对国际化财会人才的迫切需求,构建了以“创新型、复合型”为目标,以“国际化、数字化、专业化、本土化”为特征的“两型四化”研究生培养模式。通过深度整合外语学科与会计学科优势,创新设计了“国际财务知识+语言+国际交流”三位一体的跨专业课程体系,并搭建政产学研协同育人平台,与多家跨国企业及海外高校共建实习实践基地。项目强化数智赋能,建设智能会计综合实验室与特色案例库,推动教学场景与前沿技术融合。实施以来,有效提升了研究生的跨文化沟通能力、实践创新能力和全球胜任力,毕业生广泛服务于国际组织、知名会计师事务所及“走出去”企业,形成了服务国家战略、凸显校本特色、可推广可借鉴的高层次国际化人才培养新范式。
2025年 二等奖
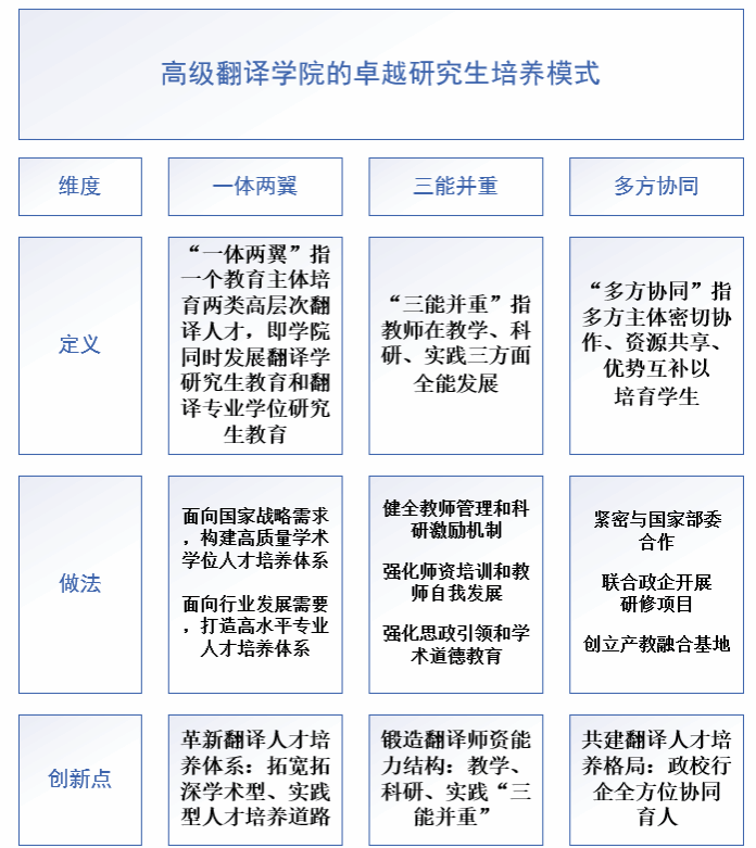
成果名称:一体两翼、三能并重、多方协同——翻译学院卓越研究生培养的创新与实践
成果完成人:蓝红军、邢杰、王巍巍、王丹、苏雯超、余怿、任亚峰、钱芳、田璐、张保红

本成果立足国家战略需求,创新构建“一体两翼、三能并重、多方协同”的研究生培养模式。在培养体系上,率先建成本硕博贯通、学术学位与专业学位并行发展的“一体两翼”结构。首批获得MTI、DTI学位授权点,学位点评估及软科排名均为A+,设置19个专业方向,形成分类分层的翻译人才培养体系。在师资建设上,打造“三能并重”教师发展体系,推动教学、科研、实践一体化发展。成功入选国家级“黄大年式教师团队”,近年获多项国家级、省部级项目,实现教学、科研、实践的有机统一。在育人机制上,完善“多方协同”格局,构建实习实践基地;研发“AI云帆译”系统,慕课获评国家级一流课程;加入国际翻译学博士项目,创立研究生教育“广外模式”。